| 索引号: |
486078253/202602-00003 |
信息分类: |
单位预算 |
| 内容分类: |
财政、金融、审计,其他 |
发文日期: |
2026-02-14 |
| 发布机构: |
泗县广播电视台 |
文号: |
|
| 名称: |
泗县融媒体中心(泗县广播电视台)2026年度部门预算 |
成文日期: |
2026-02-14
|
| 生效日期: |
|
废止日期: |
暂无 |
| 关键词: |
|
作者: |
高燕 |
| 有效性: |
有效
|
| 审核人: |
初审:高燕     复审:朱健    终审: 朱健 |
| 索引号: |
486078253/202602-00003 |
| 信息分类: |
单位预算 |
| 内容分类: |
财政、金融、审计,其他 |
| 发文日期: |
2026-02-14
|
| 发布机构: |
泗县广播电视台 |
| 文号: |
|
| 名称: |
泗县融媒体中心(泗县广播电视台)2026年度部门预算 |
| 成文日期: |
2026-02-14 |
| 关键词: |
|
| 作者: |
高燕 |
| 有效性: |
有效
|
| 审核人: |
初审:高燕     复审:朱健    终审: 朱健 |
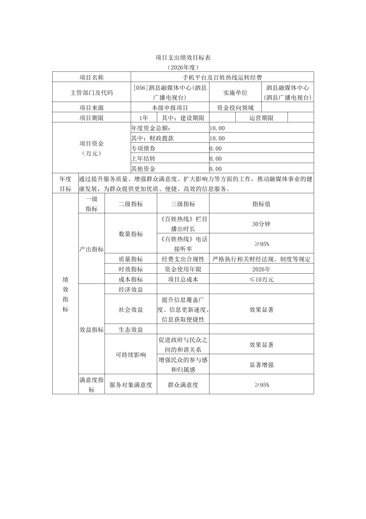
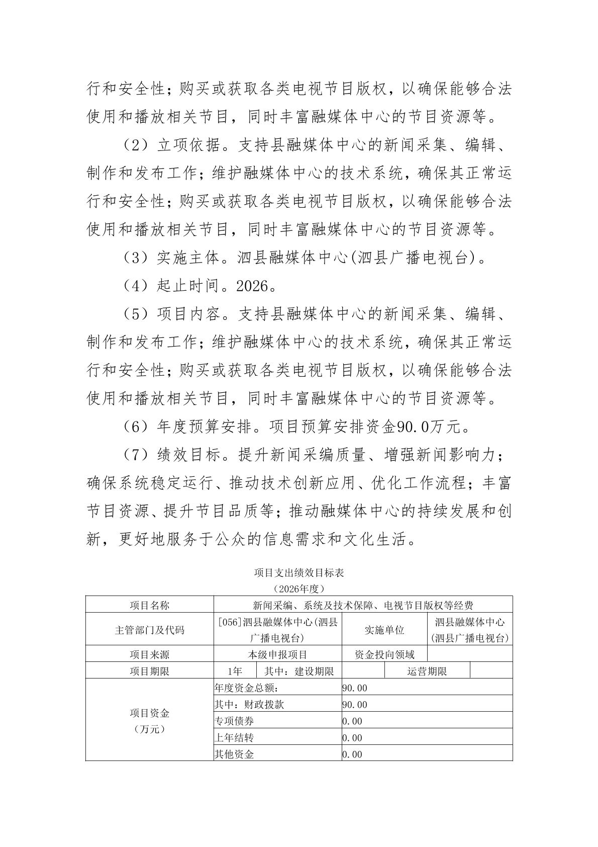
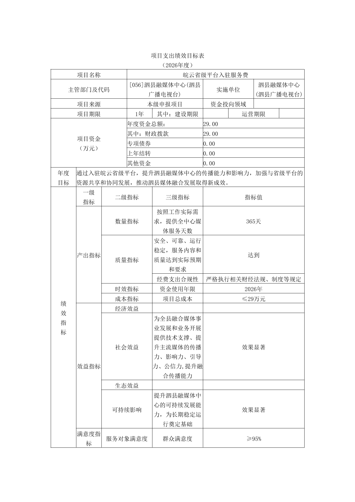
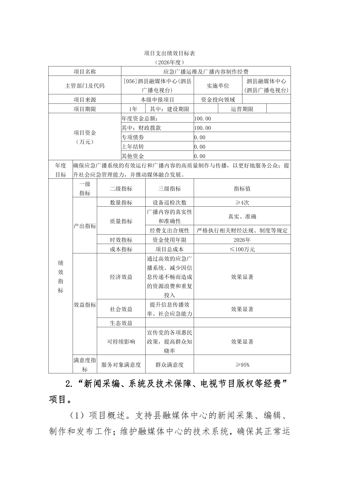
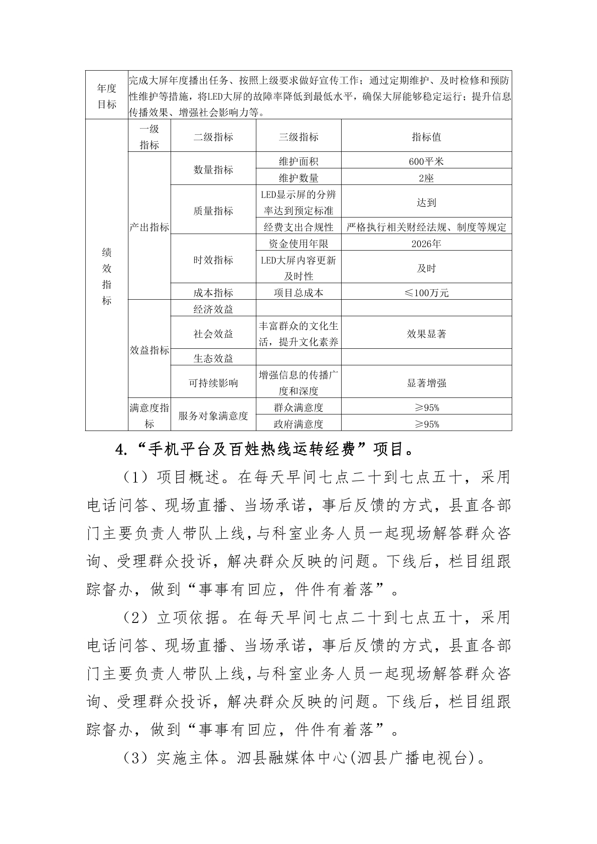
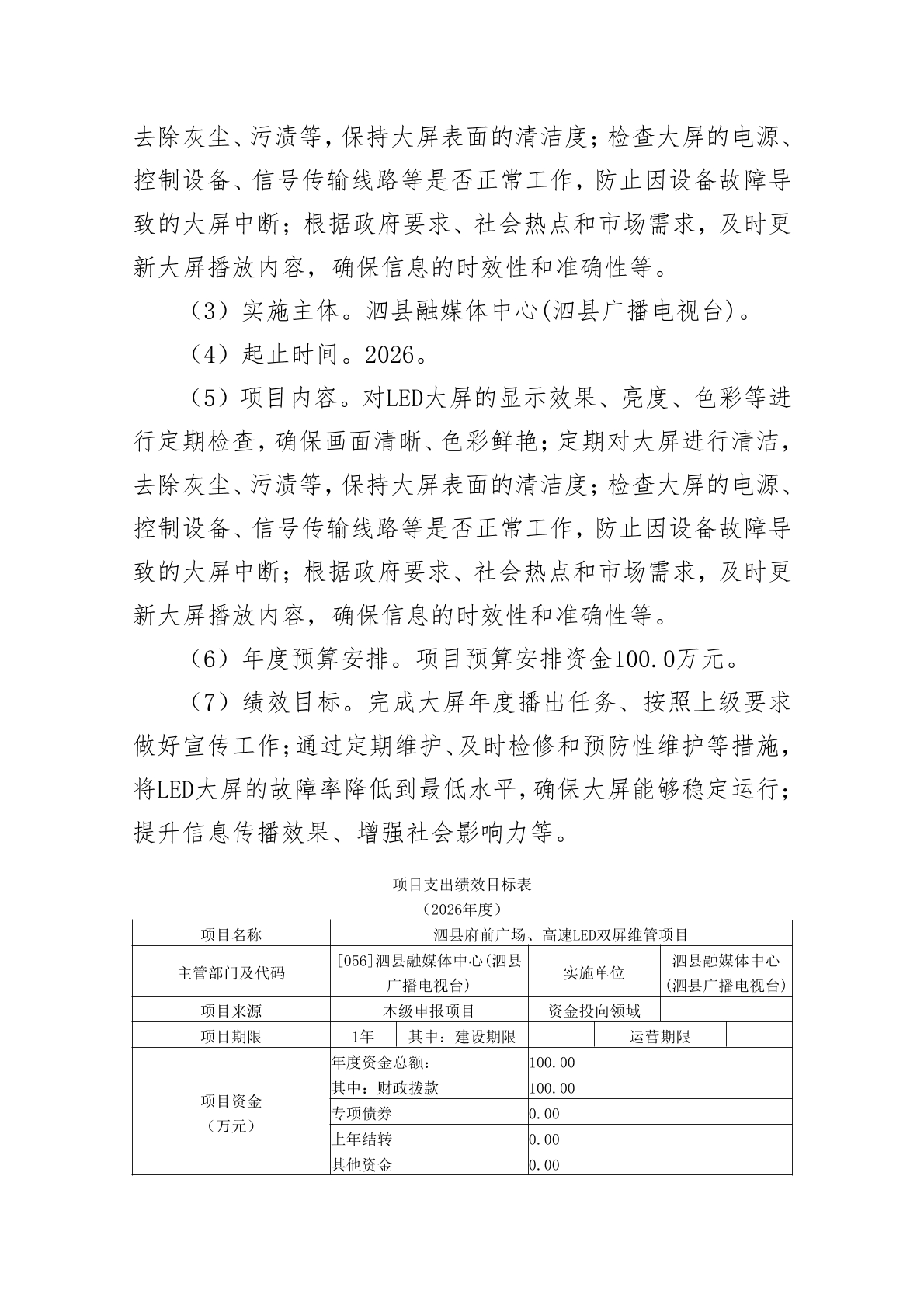
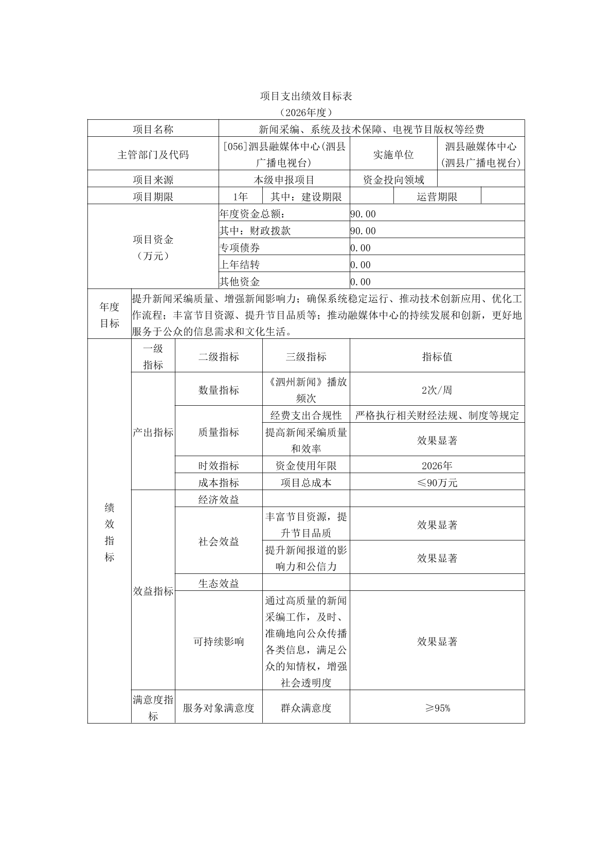
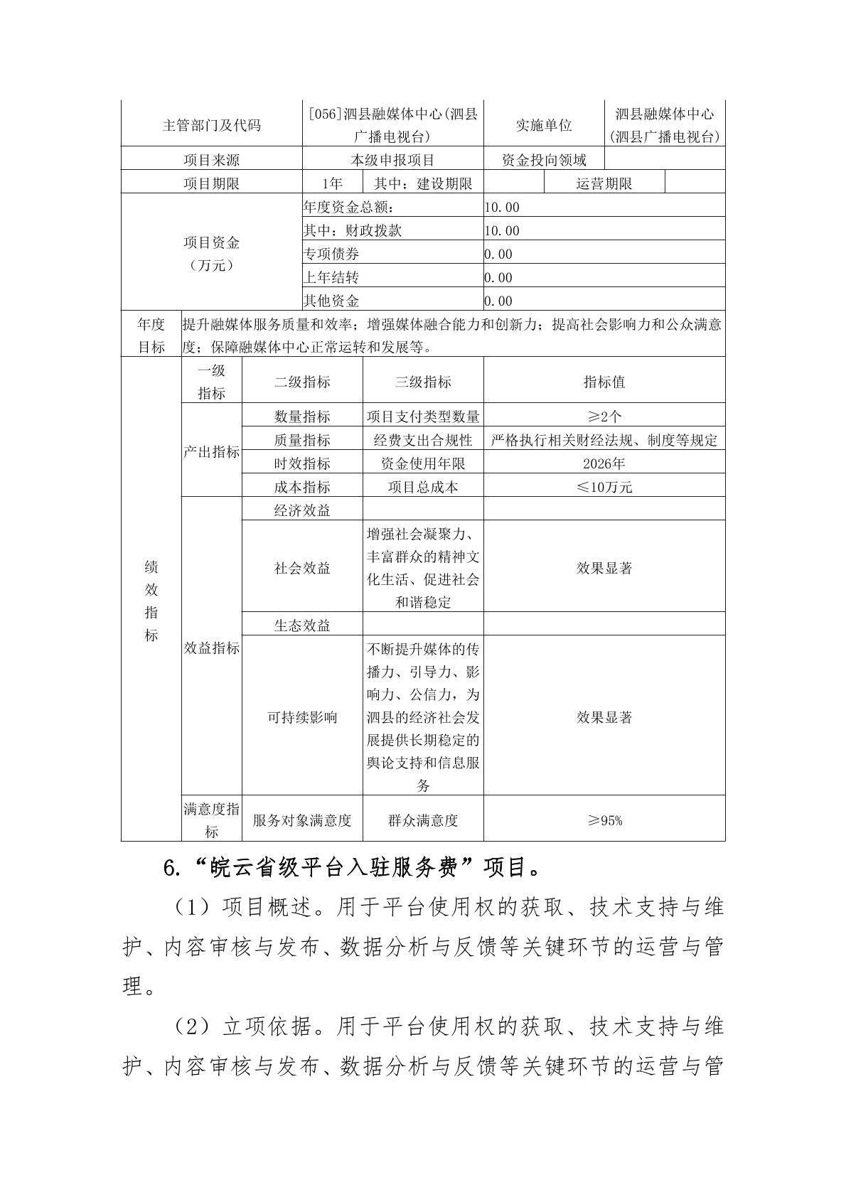
泗县融媒体中心(泗县广播电视台)2026年度部门预算
发表时间:2026-02-14 16:51阅读人次: 信息来源:泗县广播电视台