| 索引号: |
48608161/202602-00001 |
信息分类: |
单位预算 |
| 内容分类: |
综合政务,财政、金融、审计,综合政务,组织机构简介,其他 |
发文日期: |
2026-02-14 |
| 发布机构: |
泗县投资促进中心 |
文号: |
|
| 名称: |
泗县投资促进中心2026年预算公开 |
成文日期: |
2026-02-14
|
| 生效日期: |
|
废止日期: |
暂无 |
| 关键词: |
|
作者: |
|
| 有效性: |
有效
|
| 审核人: |
初审:张壮壮     复审:盛铖    终审: 杨景 |
| 索引号: |
48608161/202602-00001 |
| 信息分类: |
单位预算 |
| 内容分类: |
综合政务,财政、金融、审计,综合政务,组织机构简介,其他 |
| 发文日期: |
2026-02-14
|
| 发布机构: |
泗县投资促进中心 |
| 文号: |
|
| 名称: |
泗县投资促进中心2026年预算公开 |
| 成文日期: |
2026-02-14 |
| 关键词: |
|
| 作者: |
|
| 有效性: |
有效
|
| 审核人: |
初审:张壮壮     复审:盛铖    终审: 杨景 |
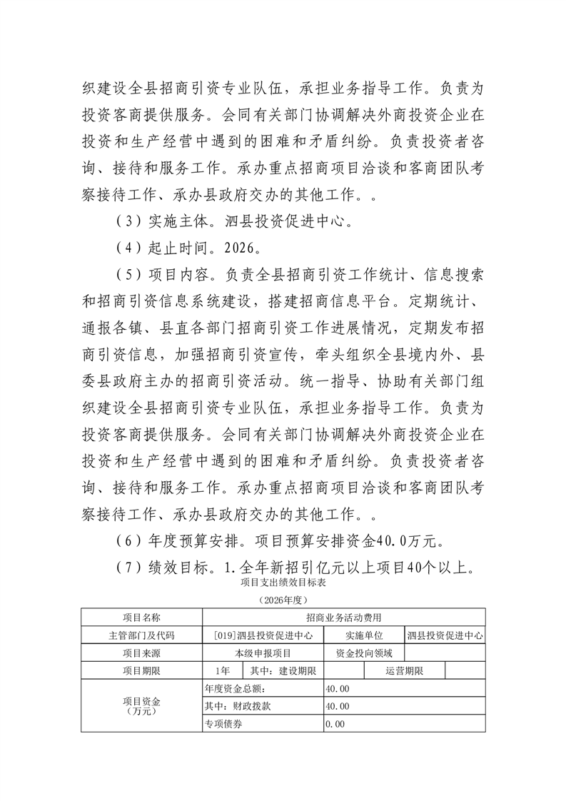
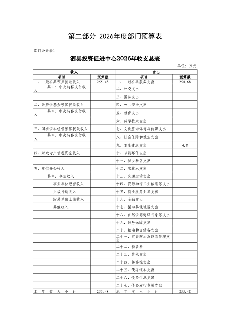
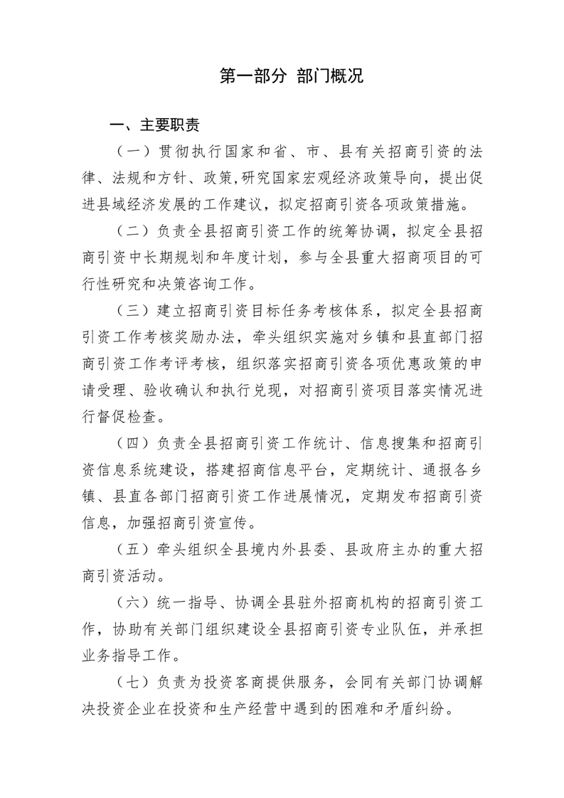
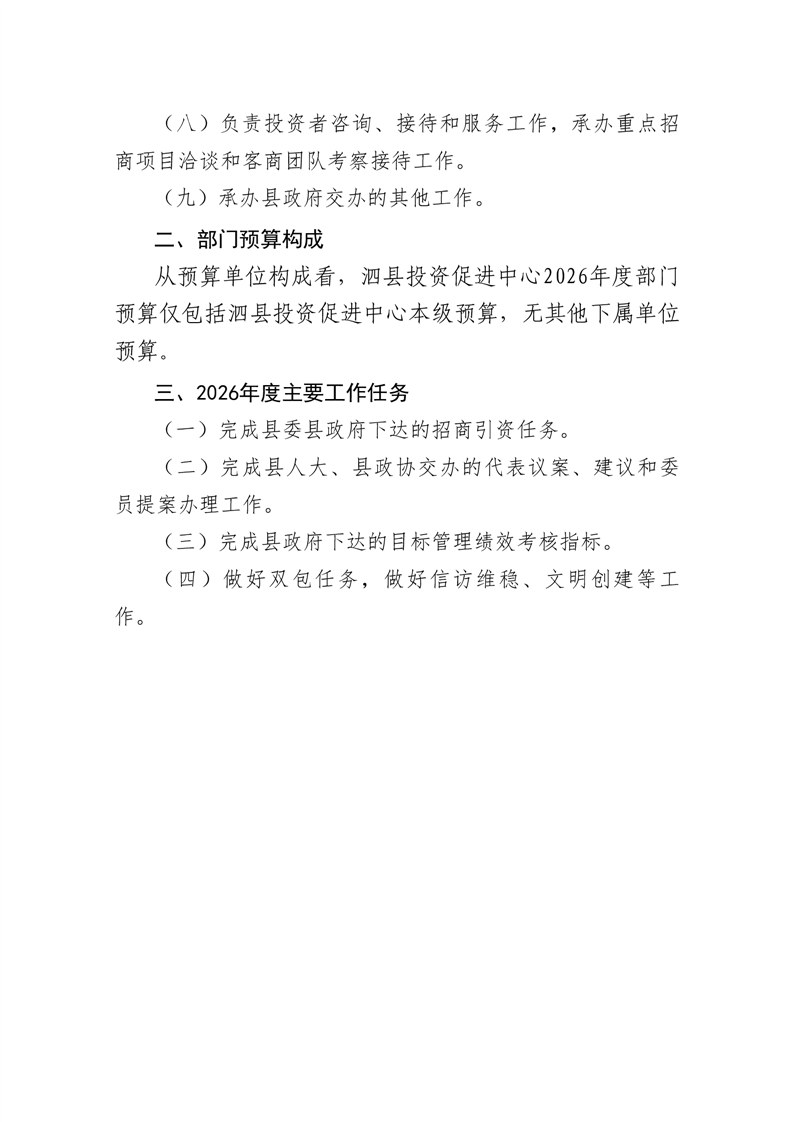
泗县投资促进中心2026年预算公开
发表时间:2026-02-14 16:29阅读人次: 信息来源:投资促进中心【新】