索引号: |
570437503/202508-00047 |
信息分类: |
本部门决算 |
内容分类: |
综合政务,其他,个人,企业 |
发文日期: |
2025-08-29 |
发布机构: |
泗县人力资源和社会保障局 |
文号: |
|
名称: |
泗县人力资源和社会保障局2024年度部门决算公开 |
成文日期: |
2025-08-29
|
生效日期: |
|
废止日期: |
暂无 |
关键词: |
|
作者: |
|
有效性: |
有效
|
审核人: |
初审:王薪翔     复审:惠雅娣    终审: 艾兆敏 |
索引号: |
570437503/202508-00047 |
信息分类: |
本部门决算 |
内容分类: |
综合政务,其他,个人,企业 |
发文日期: |
2025-08-29
|
发布机构: |
泗县人力资源和社会保障局 |
文号: |
|
名称: |
泗县人力资源和社会保障局2024年度部门决算公开 |
成文日期: |
2025-08-29 |
关键词: |
|
作者: |
|
有效性: |
有效
|
审核人: |
初审:王薪翔     复审:惠雅娣    终审: 艾兆敏 |
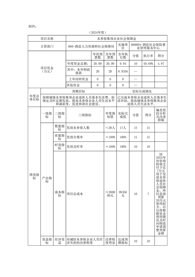
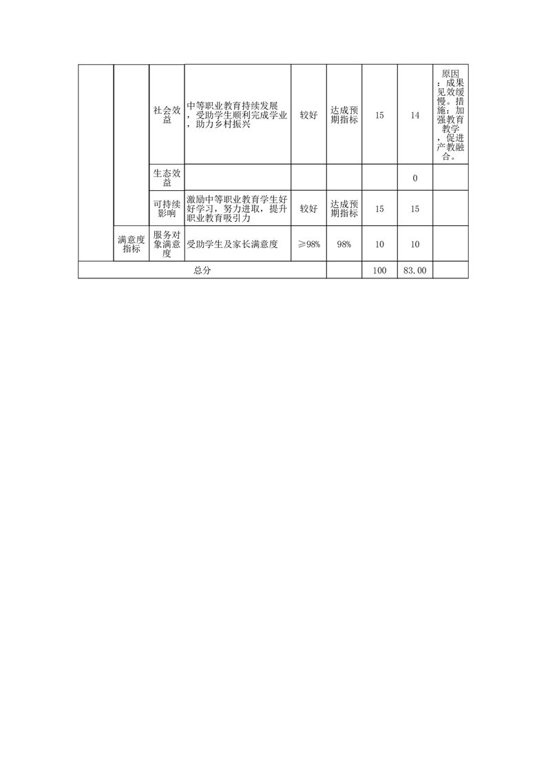
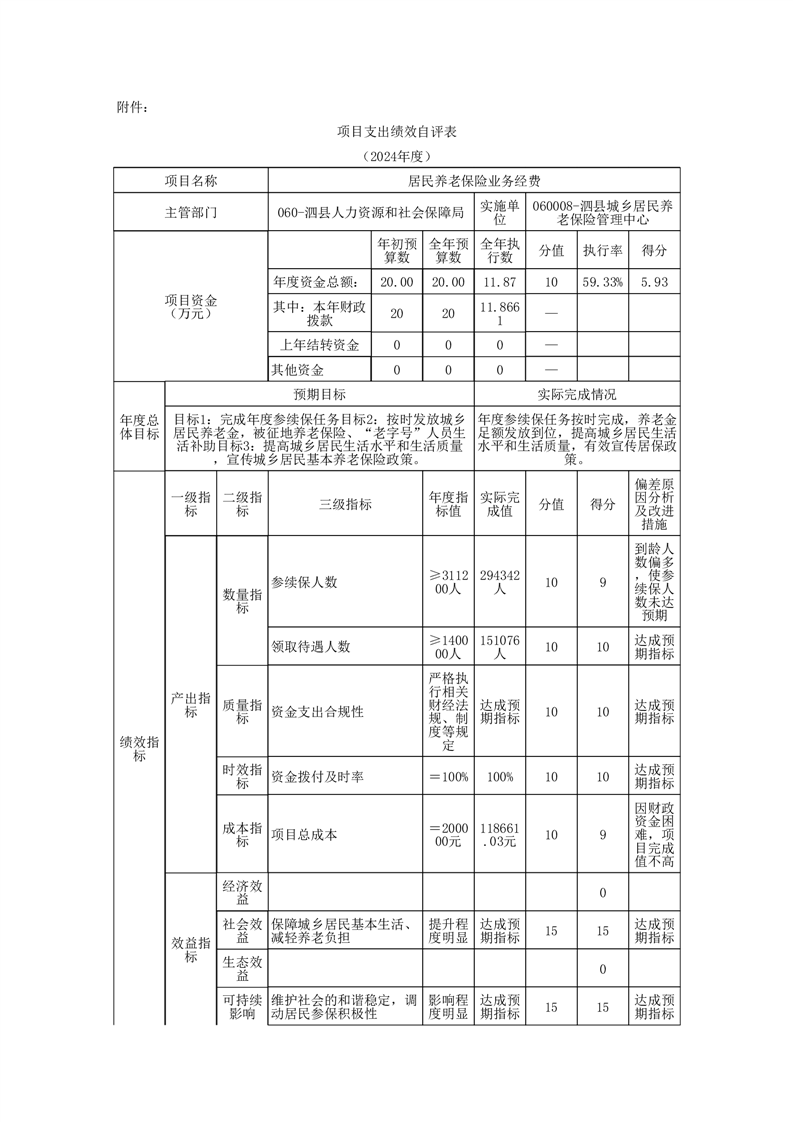
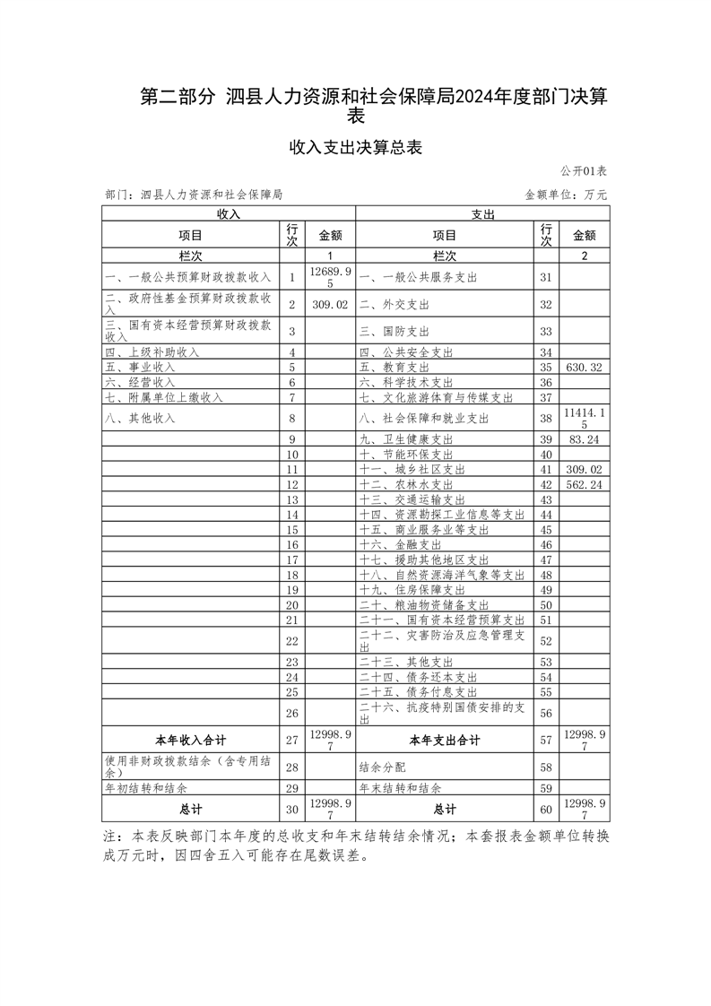
泗县人力资源和社会保障局2024年度部门决算公开
发表时间:2025-08-29 08:37阅读人次: 信息来源:泗县人力资源和社会保障局