| 索引号: |
3203065/202402-00003 |
信息分类: |
本部门预算 |
| 内容分类: |
综合政务,其他,财政、金融、审计,其他 |
发文日期: |
2024-02-01 |
| 发布机构: |
泗县水利局 |
文号: |
|
| 名称: |
泗县水利局2024年度部门预算公开 |
成文日期: |
2024-02-01
|
| 生效日期: |
|
废止日期: |
暂无 |
| 关键词: |
|
作者: |
马婷婷 |
| 有效性: |
有效
|
| 审核人: |
初审:马婷婷 复审:刘雷 终审: 韩昌仲 |
| 索引号: |
3203065/202402-00003 |
| 信息分类: |
本部门预算 |
| 内容分类: |
综合政务,其他,财政、金融、审计,其他 |
| 发文日期: |
2024-02-01
|
| 发布机构: |
泗县水利局 |
| 文号: |
|
| 名称: |
泗县水利局2024年度部门预算公开 |
| 成文日期: |
2024-02-01 |
| 关键词: |
|
| 作者: |
马婷婷 |
| 有效性: |
有效
|
| 审核人: |
初审:马婷婷 复审:刘雷 终审: 韩昌仲 |
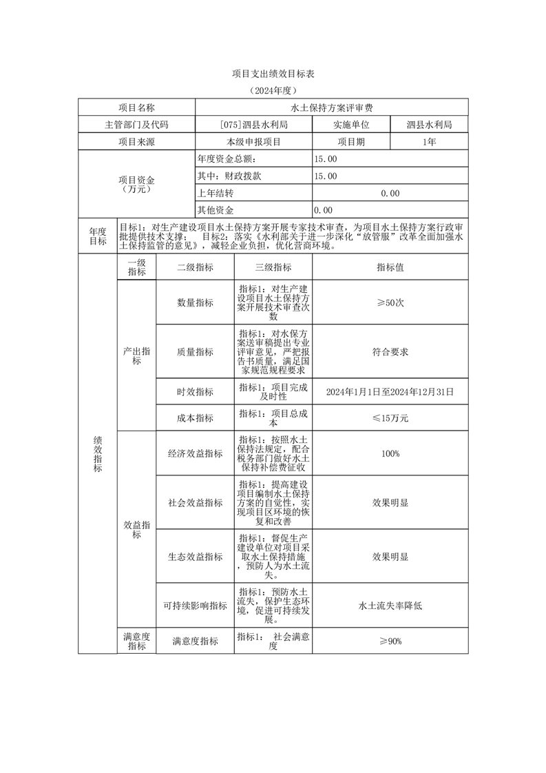
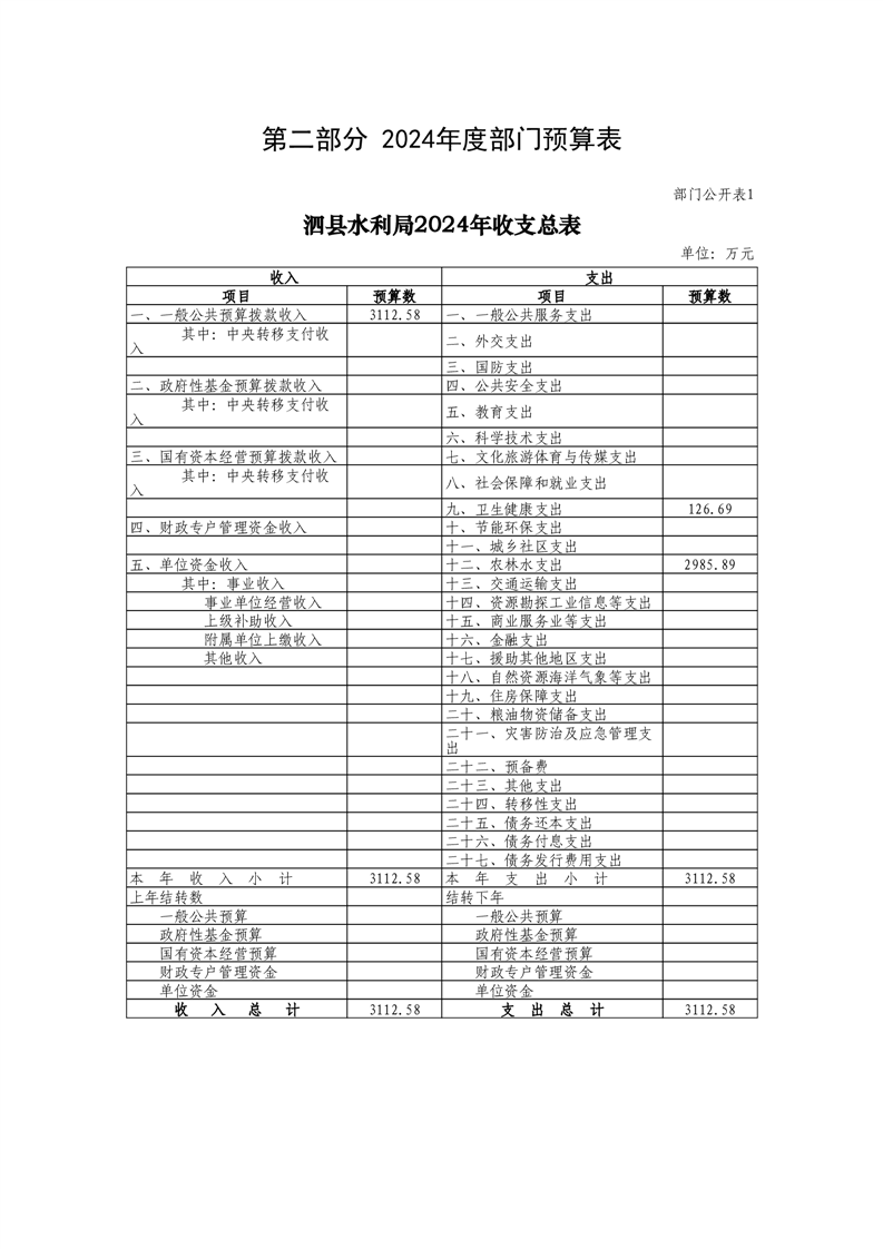
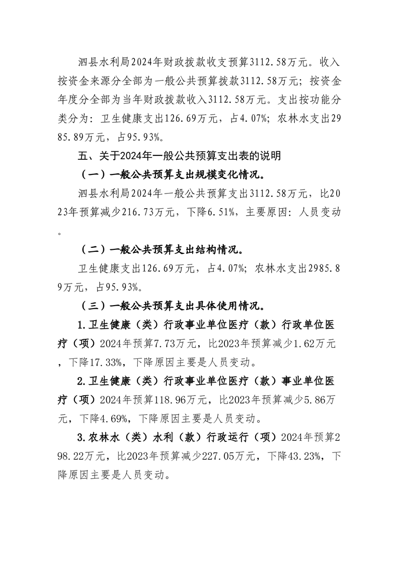
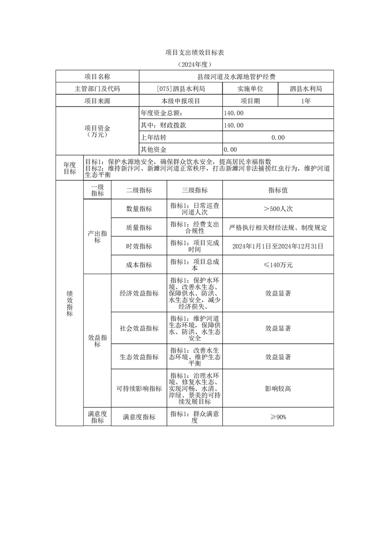
泗县水利局2024年度部门预算公开
发表时间:2024-02-01 17:26阅读人次:294 信息来源:泗县水利局
正在生成,请稍等... 用微信扫描二维码 分享至好友和朋友圈
|