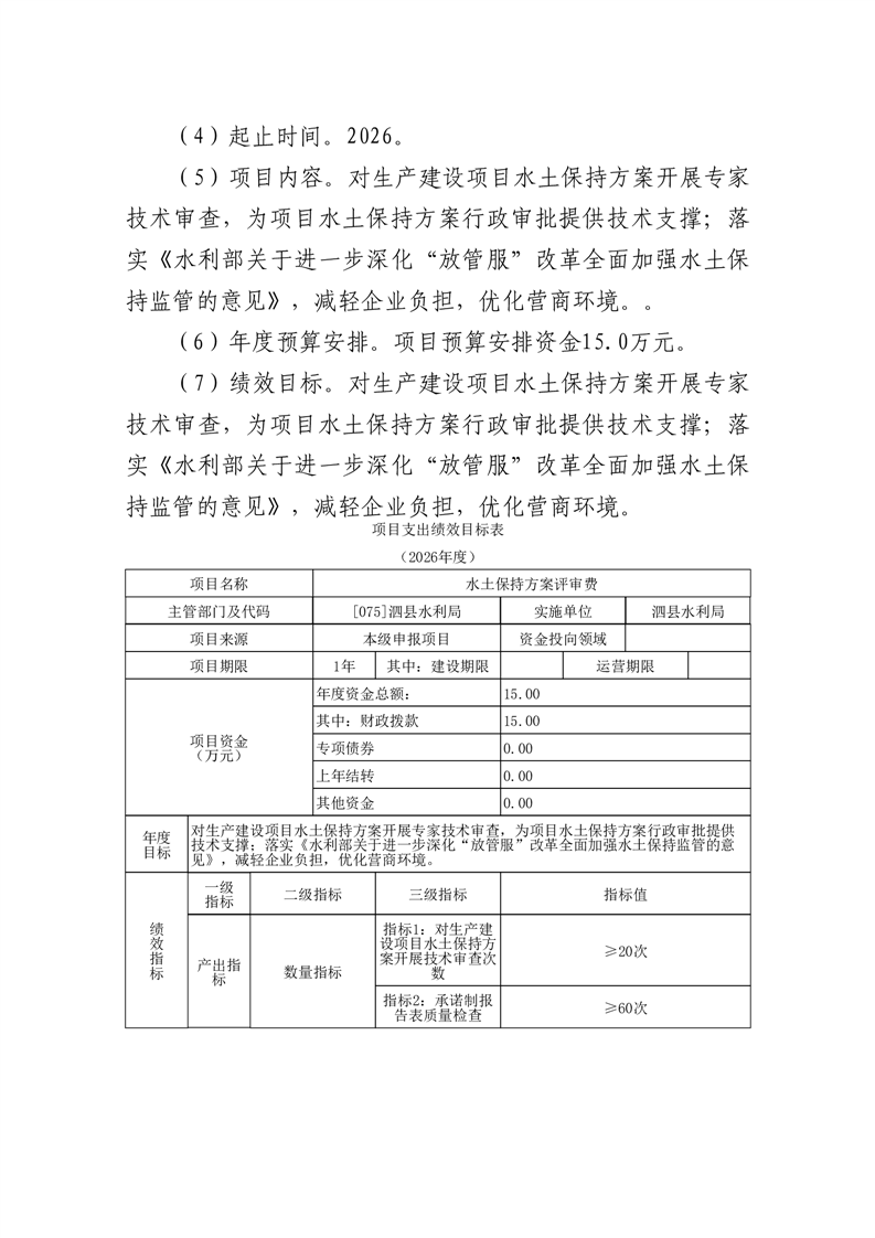
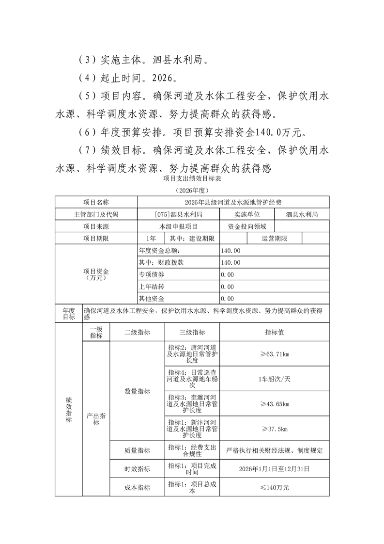
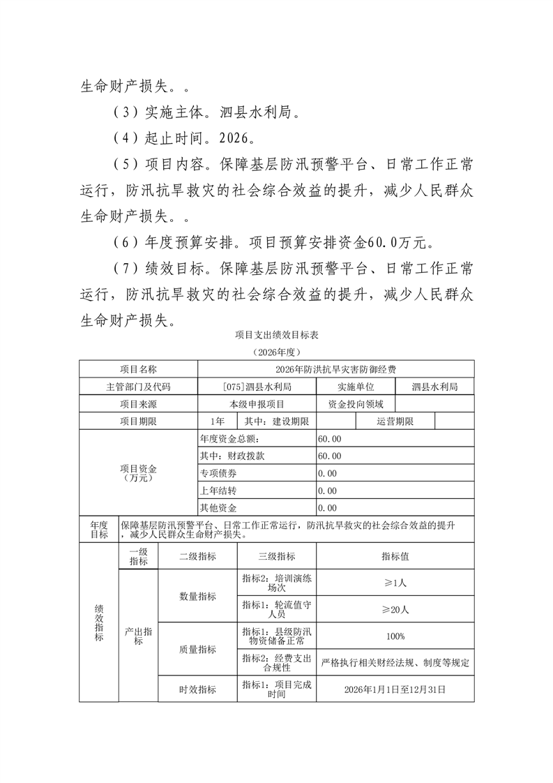
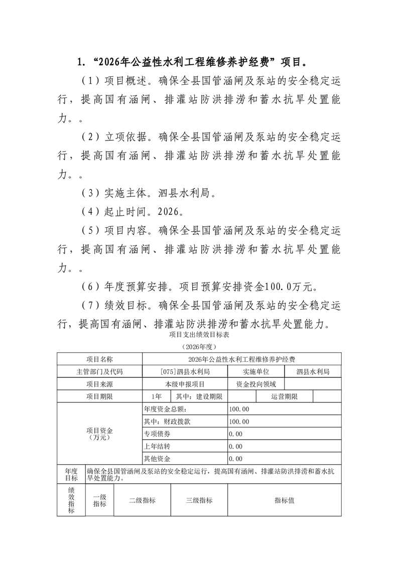
| 索引号: |
3203065/202602-00007 |
信息分类: |
部门(单位)预决算 |
| 内容分类: |
综合政务,财政、金融、审计,农业、林业、水利,其他 |
发文日期: |
2026-02-14 |
| 发布机构: |
泗县水利局 |
文号: |
|
| 名称: |
泗县水利局2026年度单位预算公开 |
成文日期: |
2026-02-14
|
| 生效日期: |
|
废止日期: |
暂无 |
| 关键词: |
|
作者: |
路六顺 |
| 有效性: |
有效
|
| 审核人: |
初审:张楚楚     复审:刘超    终审: 韩昌仲 |
| 索引号: |
3203065/202602-00007 |
| 信息分类: |
部门(单位)预决算 |
| 内容分类: |
综合政务,财政、金融、审计,农业、林业、水利,其他 |
| 发文日期: |
2026-02-14
|
| 发布机构: |
泗县水利局 |
| 文号: |
|
| 名称: |
泗县水利局2026年度单位预算公开 |
| 成文日期: |
2026-02-14 |
| 关键词: |
|
| 作者: |
路六顺 |
| 有效性: |
有效
|
| 审核人: |
初审:张楚楚     复审:刘超    终审: 韩昌仲 |
泗县水利局2026年度单位预算公开
发表时间:2026-02-14 09:42阅读人次: 信息来源:泗县水利局