| 索引号: |
581526923/202602-00006 |
信息分类: |
"三公”经费预决算 |
| 内容分类: |
文化、广电、新闻出版,其他 |
发文日期: |
2026-02-14 |
| 发布机构: |
泗县文化和旅游局(县广播电视局、县文物局) |
文号: |
|
| 名称: |
泗县文化和旅游局2026年度部门一般公共预算财政拨款“三公”经费预算情况说明 |
成文日期: |
2026-02-14
|
| 生效日期: |
|
废止日期: |
暂无 |
| 关键词: |
|
作者: |
王自怡 |
| 有效性: |
有效
|
| 审核人: |
初审:陈子锐     复审:沈亮亮    终审: 孙蕊 |
| 索引号: |
581526923/202602-00006 |
| 信息分类: |
"三公”经费预决算 |
| 内容分类: |
文化、广电、新闻出版,其他 |
| 发文日期: |
2026-02-14
|
| 发布机构: |
泗县文化和旅游局(县广播电视局、县文物局) |
| 文号: |
|
| 名称: |
泗县文化和旅游局2026年度部门一般公共预算财政拨款“三公”经费预算情况说明 |
| 成文日期: |
2026-02-14 |
| 关键词: |
|
| 作者: |
王自怡 |
| 有效性: |
有效
|
| 审核人: |
初审:陈子锐     复审:沈亮亮    终审: 孙蕊 |
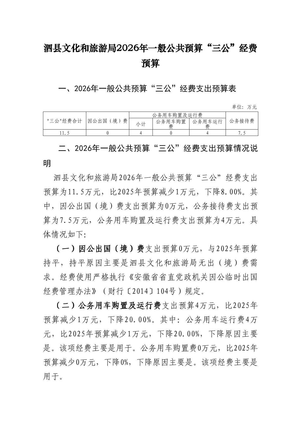
泗县文化和旅游局2026年度部门一般公共预算财政拨款“三公”经费预算情况说明
发表时间:2026-02-14 16:28阅读人次: 信息来源:泗县文化和旅游局(县广播电视局、县文物局)