| 索引号: |
581526923/202602-00019 |
信息分类: |
部门(单位)预决算 |
| 内容分类: |
文化、广电、新闻出版,其他 |
发文日期: |
2026-02-14 |
| 发布机构: |
泗县文化和旅游局(县广播电视局、县文物局) |
文号: |
|
| 名称: |
泗县文化馆2026年度单位预算公开 |
成文日期: |
2026-02-14
|
| 生效日期: |
|
废止日期: |
暂无 |
| 关键词: |
|
作者: |
王自怡 |
| 有效性: |
有效
|
| 审核人: |
初审:陈子锐     复审:沈亮亮    终审: 孙蕊 |
| 索引号: |
581526923/202602-00019 |
| 信息分类: |
部门(单位)预决算 |
| 内容分类: |
文化、广电、新闻出版,其他 |
| 发文日期: |
2026-02-14
|
| 发布机构: |
泗县文化和旅游局(县广播电视局、县文物局) |
| 文号: |
|
| 名称: |
泗县文化馆2026年度单位预算公开 |
| 成文日期: |
2026-02-14 |
| 关键词: |
|
| 作者: |
王自怡 |
| 有效性: |
有效
|
| 审核人: |
初审:陈子锐     复审:沈亮亮    终审: 孙蕊 |
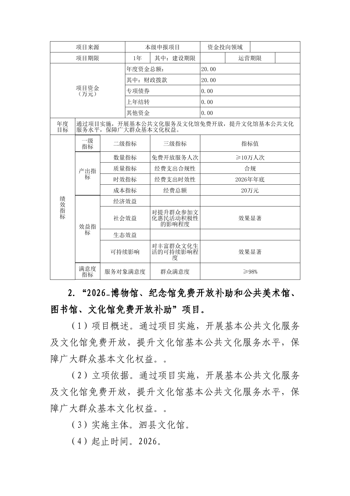
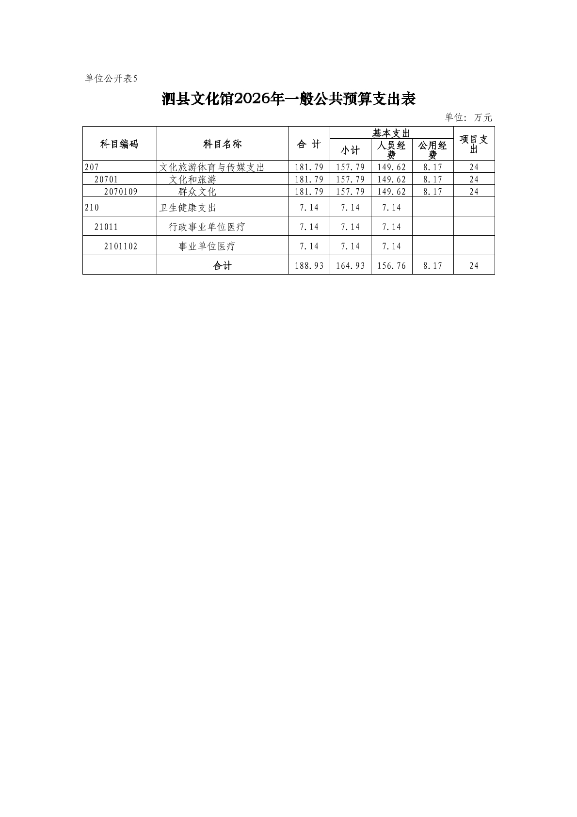
泗县文化馆2026年度单位预算公开
发表时间:2026-02-14 10:00阅读人次: 信息来源:泗县文化和旅游局(县广播电视局、县文物局)