| 索引号: |
3202978/202603-00001 |
信息分类: |
"三公”经费预决算 |
| 内容分类: |
城乡建设、环境保护,决定 |
发文日期: |
2026-03-02 |
| 发布机构: |
宿州市泗县生态环境分局 |
文号: |
|
| 名称: |
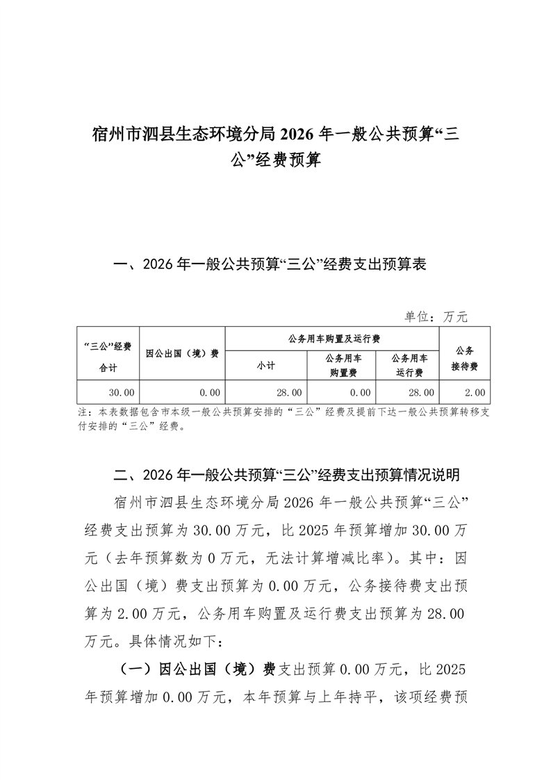
宿州市泗县生态环境分局2026年一般公共预算“三公”经费预算 |
成文日期: |
2026-03-02
|
| 生效日期: |
|
废止日期: |
暂无 |
| 关键词: |
|
作者: |
仇岸冉 |
| 有效性: |
有效
|
| 审核人: |
初审:仇岸冉     复审:顾蓝天    终审: 陈恒宾 |
| 索引号: |
3202978/202603-00001 |
| 信息分类: |
"三公”经费预决算 |
| 内容分类: |
城乡建设、环境保护,决定 |
| 发文日期: |
2026-03-02
|
| 发布机构: |
宿州市泗县生态环境分局 |
| 文号: |
|
| 名称: |
宿州市泗县生态环境分局2026年一般公共预算“三公”经费预算 |
| 成文日期: |
2026-03-02 |
| 关键词: |
|
| 作者: |
仇岸冉 |
| 有效性: |
有效
|
| 审核人: |
初审:仇岸冉     复审:顾蓝天    终审: 陈恒宾 |
宿州市泗县生态环境分局2026年一般公共预算“三公”经费预算
发表时间:2026-03-02 10:28阅读人次: 信息来源:宿州市泗县生态环境分局