索引号: |
3203691/202509-00003 |
信息分类: |
本部门决算 |
内容分类: |
综合政务,其他 |
发文日期: |
2025-09-09 |
发布机构: |
泗县房产管理服务中心 |
文号: |
|
名称: |
泗县房产管理服务中心本级2024年度单位决算公开 |
成文日期: |
2025-09-09
|
生效日期: |
|
废止日期: |
暂无 |
关键词: |
|
作者: |
泗县房产管理服务中心 |
有效性: |
有效
|
审核人: |
初审:尤林林     复审:周振华    终审: 梁勇 |
索引号: |
3203691/202509-00003 |
信息分类: |
本部门决算 |
内容分类: |
综合政务,其他 |
发文日期: |
2025-09-09
|
发布机构: |
泗县房产管理服务中心 |
文号: |
|
名称: |
泗县房产管理服务中心本级2024年度单位决算公开 |
成文日期: |
2025-09-09 |
关键词: |
|
作者: |
泗县房产管理服务中心 |
有效性: |
有效
|
审核人: |
初审:尤林林     复审:周振华    终审: 梁勇 |
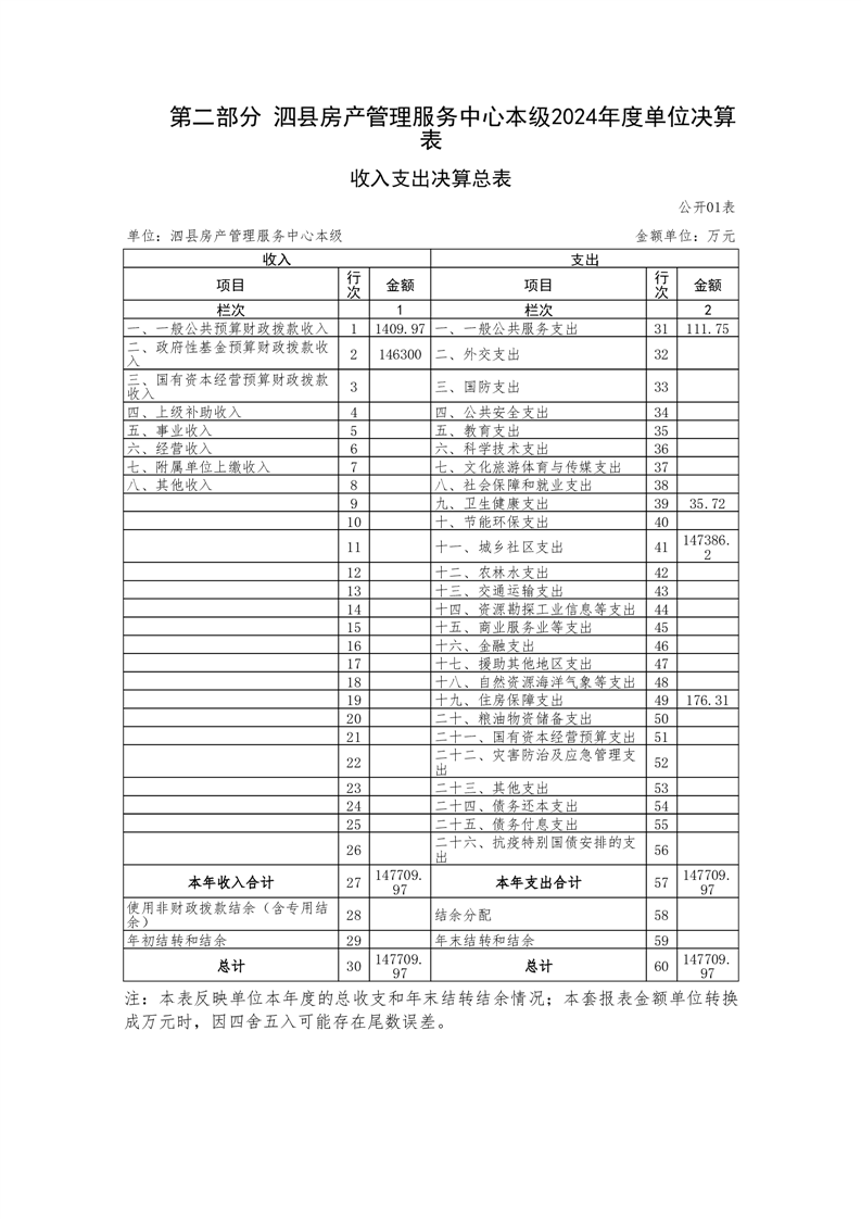
泗县房产管理服务中心本级2024年度单位决算公开
发表时间:2025-09-09 08:51阅读人次: 信息来源:泗县房产管理服务中心