| 索引号: |
/202509-00001 |
信息分类: |
部门决算 |
| 内容分类: |
综合政务,其他,个人,户籍办理,生育收养,教育科研,就业创业,职业资格,知识产业,人力资源,房屋管理,社会保障,税收财政,质量监管,食品药品 |
发文日期: |
2025-09-09 |
| 发布机构: |
泗县房屋征收管理服务中心 |
文号: |
|
| 名称: |
泗县房屋征收管理服务中心本级2024年度单位决算 |
成文日期: |
2025-09-09
|
| 生效日期: |
|
废止日期: |
暂无 |
| 关键词: |
决算 |
作者: |
仝艳艳 |
| 有效性: |
有效
|
| 审核人: |
初审:仝艳艳     复审:仝艳艳    终审: 仝艳艳 |
| 索引号: |
/202509-00001 |
| 信息分类: |
部门决算 |
| 内容分类: |
综合政务,其他,个人,户籍办理,生育收养,教育科研,就业创业,职业资格,知识产业,人力资源,房屋管理,社会保障,税收财政,质量监管,食品药品 |
| 发文日期: |
2025-09-09
|
| 发布机构: |
泗县房屋征收管理服务中心 |
| 文号: |
|
| 名称: |
泗县房屋征收管理服务中心本级2024年度单位决算 |
| 成文日期: |
2025-09-09 |
| 关键词: |
决算 |
| 作者: |
仝艳艳 |
| 有效性: |
有效
|
| 审核人: |
初审:仝艳艳     复审:仝艳艳    终审: 仝艳艳 |
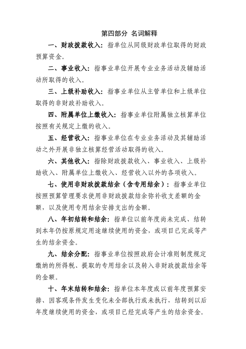
泗县房屋征收管理服务中心本级2024年度单位决算
发表时间:2025-09-09 09:49阅读人次: 信息来源:泗县房屋征收管理服务中心