| 索引号: |
/202602-00002 |
信息分类: |
“三公”经费情况 |
| 内容分类: |
财政、金融、审计,其他,企业,企业开办,工程建设,人力资源,科技创新,教育培训,新闻出版,招标拍卖,交通运输,空间规划,市场监管,检验检疫,文旅服务 |
发文日期: |
2026-02-14 |
| 发布机构: |
泗县林业发展中心(泗县石龙湖国家湿地公园管理服务中心) |
文号: |
|
| 名称: |
2026年泗县林业发展中心(泗县石龙湖国家湿地公园管理服务中心)三公经费预算公开 |
成文日期: |
2026-02-14
|
| 生效日期: |
2026.2.14 |
废止日期: |
暂无 |
| 关键词: |
|
作者: |
周傲 |
| 有效性: |
有效
|
| 审核人: |
初审:孟琪     复审:张忠卫    终审: 徐峰 |
| 索引号: |
/202602-00002 |
| 信息分类: |
“三公”经费情况 |
| 内容分类: |
财政、金融、审计,其他,企业,企业开办,工程建设,人力资源,科技创新,教育培训,新闻出版,招标拍卖,交通运输,空间规划,市场监管,检验检疫,文旅服务 |
| 发文日期: |
2026-02-14
|
| 发布机构: |
泗县林业发展中心(泗县石龙湖国家湿地公园管理服务中心) |
| 文号: |
|
| 名称: |
2026年泗县林业发展中心(泗县石龙湖国家湿地公园管理服务中心)三公经费预算公开 |
| 成文日期: |
2026-02-14 |
| 关键词: |
|
| 作者: |
周傲 |
| 有效性: |
有效
|
| 审核人: |
初审:孟琪     复审:张忠卫    终审: 徐峰 |
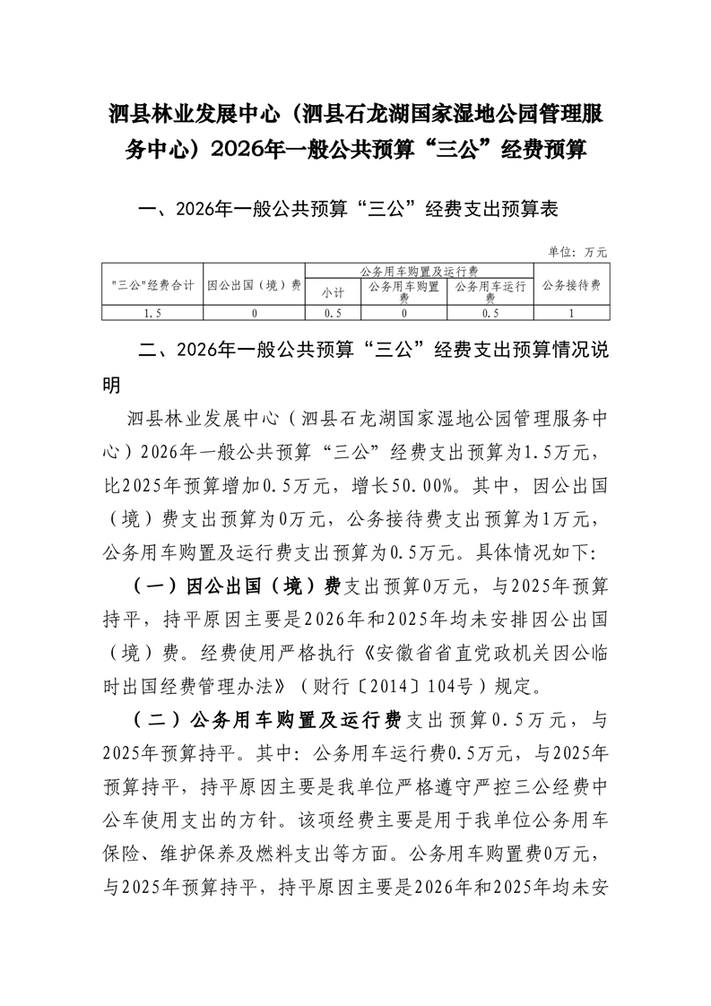
2026年泗县林业发展中心(泗县石龙湖国家湿地公园管理服务中心)三公经费预算公开
发表时间:2026-02-14 13:03阅读人次: 信息来源:泗县林业发展中心(泗县石龙湖国家湿地公园管理服务中心)