无障碍浏览
首页
>
基层政务公开
> 屏山镇人民政府
>
财政预决算领域
>
政府决算
信息分类:
内容分类:
政府决算
发文日期:
2025-09-09 10:55:26
生成日期:
2025-09-09 10:55:26
生效时间:
废止时间:
发布机构:
屏山镇人民政府
文 号:
名 称:
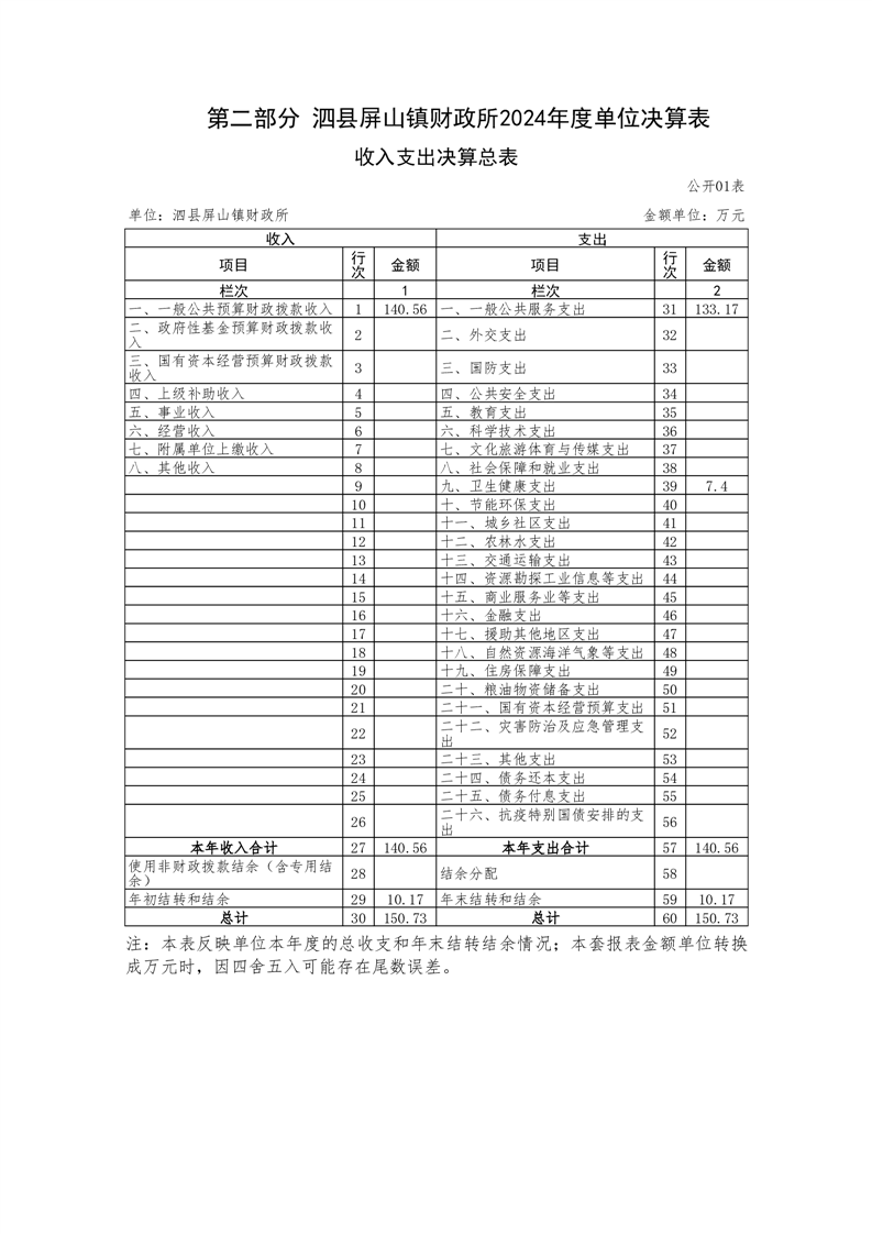
泗县屏山镇财政所2024年度单位决算公开
关
键
词:
泗县屏山镇财政所2024年度单位决算公开
文章来源:屏山镇人民政府
浏览量:
发表时间:2025-09-09 10:55
责任编辑:路江峰
字体大小:
【
大
中
小
】
打印