无障碍浏览
首页
>
基层政务公开
> 刘圩镇人民政府
>
财政预决算领域
>
政府决算
信息分类:
内容分类:
政府决算
发文日期:
2025-08-29 16:14:38
生成日期:
2025-08-29 16:14:38
生效时间:
废止时间:
发布机构:
刘圩镇人民政府
文 号:
名 称:
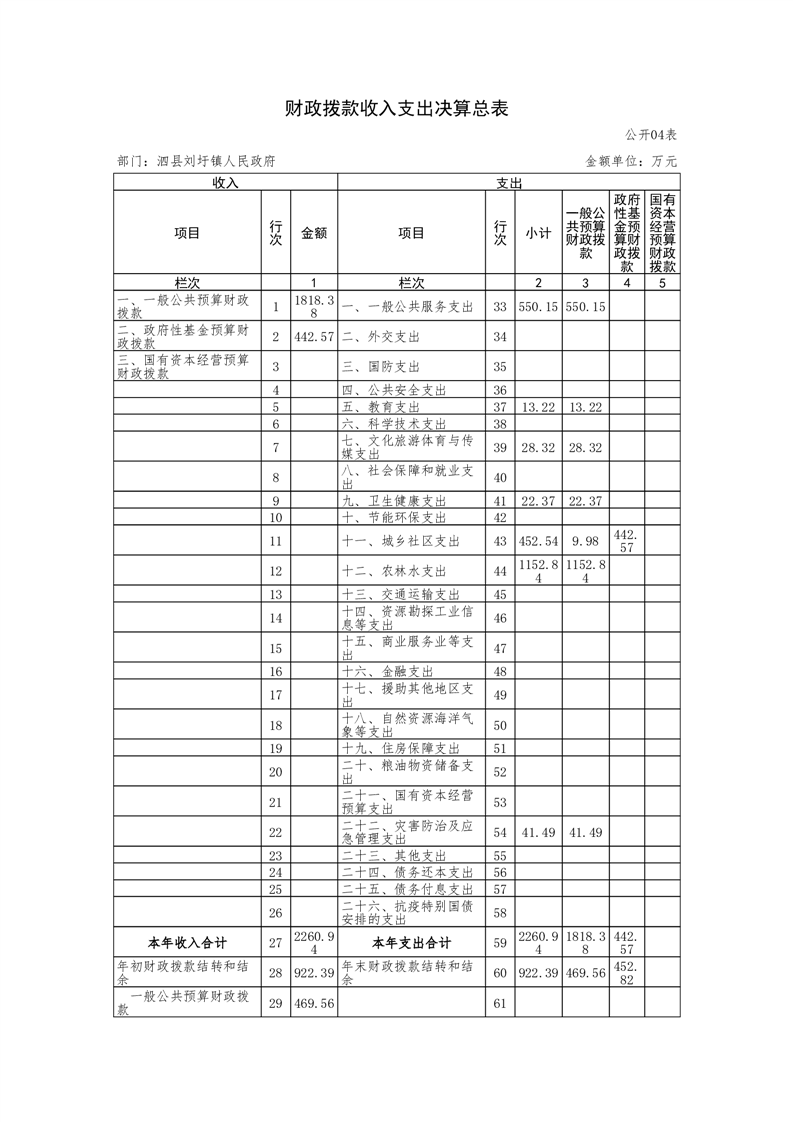
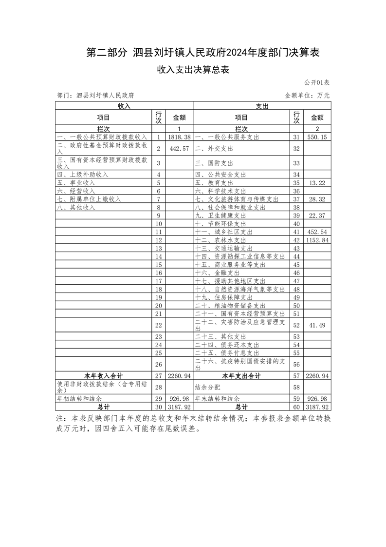
泗县刘圩镇人民政府2024年度部门决算
关
键
词:
泗县刘圩镇人民政府2024年度部门决算
文章来源:刘圩镇人民政府
浏览量:
发表时间:2025-08-29 16:14
字体大小:
【
大
中
小
】
打印