无障碍浏览
首页
>
基层政务公开
> 大路口镇人民政府
>
财政预决算领域
>
政府预算
信息分类:
内容分类:
政府预算
发文日期:
2025-03-10 09:31:35
生成日期:
2025-03-10 09:31:35
生效时间:
废止时间:
发布机构:
大路口镇人民政府
文 号:
名 称:
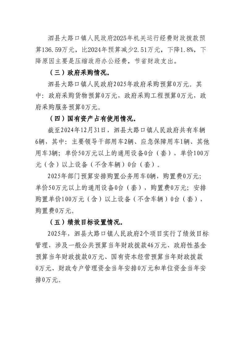
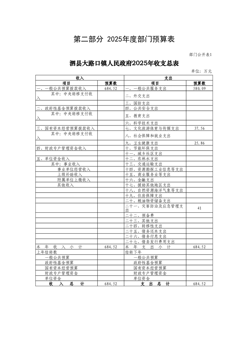
泗县大路口镇人民政府2025年度部门预算
关
键
词:
泗县大路口镇人民政府2025年度部门预算
文章来源:大路口镇人民政府
浏览量:
发表时间:2025-03-10 09:31
责任编辑:周雅洁
字体大小:
【
大
中
小
】
打印